top of page

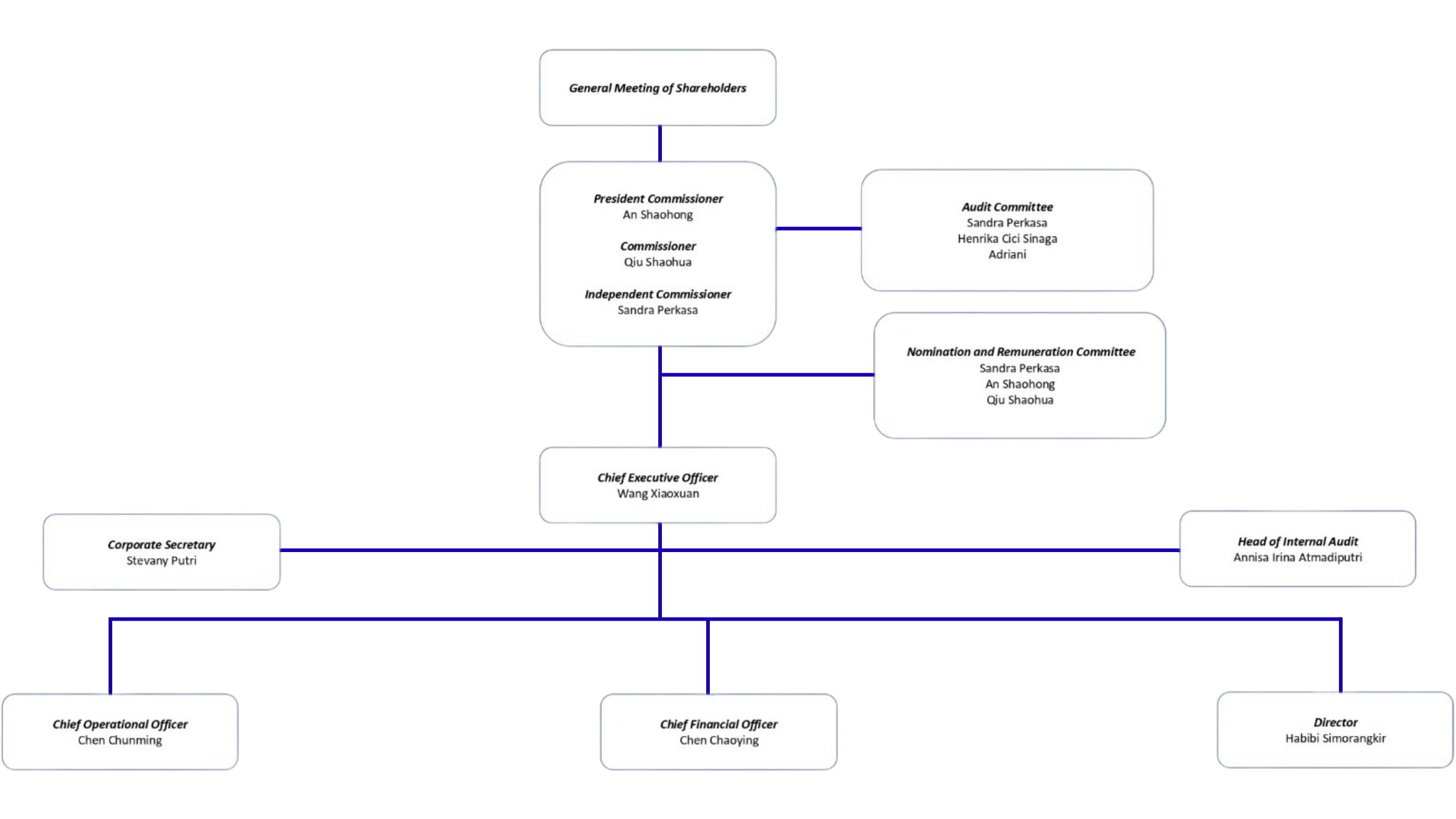
STRUKTUR
MANAJEMEN

"Keteraturan adalah pemikiran jenuh ketidakteraturan."

Struktur Organisasi Final 2_DP.png

Jl. Otista Raya No.33, Bidara Cina, Kecamatan Jatinegara, Kota Jakarta Timur, Daerah Khusus Ibukota Jakarta 13330

P : +62 21 8514 909

Jl.Raya Semplak No.60, Semplak, Bogor Barat, Jawa Barat 16114

P : +62 8771 1228 090

P : +62 8771 1228 090

Komplek Pergudangan BIZZ POINT, Jl. Dubai, No.12, Sukamulya, Kec. Cikupa, Tangerang, Banten 15710

P : +62 21 5966 2576

Klik Disini

Shop With US

Button Shop With Us.png
  • Instagram
  • Facebook
  • YouTube
  • TikTok

Copyrights © 2024 All Rights Reserved by PT Oscar Mitra Sukses Sejahtera Tbk. 

bottom of page